近日,工业和信息化部、国家发展改革委、商务部、文化和旅游部、中国人民银行和国家市场监管总局六部门联合印发《关于增强消费品供需适配性进一步促进消费的实施方案》,为纺织行业转型升级与高质量发展指明了方向。
我问seepseek:《方案》哪些地方提到了纺织行业?《方案》出台对纺织业来说意味着什么?
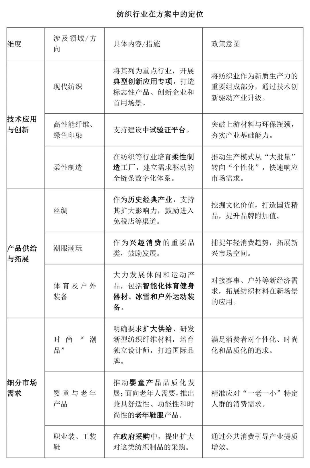
这份权威文件首次将“现代纺织”列为重点行业,从技术升级、产品创新到市场拓展都有了系统规划。今天,我们就来详细解读这一政策,看看它将如何深刻影响纺织业的未来。

除了以上直接提及的内容,方案中还着重强调了两个对纺织行业至关重要的支撑体系:
人工智能融合:推动AI在全行业应用,支持建设定制服装体验中心,这直接服务于纺织服装的个性化定制转型。
市场环境建设:通过维护市场秩序、打击假冒伪劣、升级标准体系等措施,为包括纺织行业在内的所有消费品行业营造一个公平竞争、优质优价的健康市场环境。
💎总结
总的来说,这份方案并非将纺织行业视为一个传统孤立的产业,而是将其嵌入到技术革命、文化复兴、模式创新和绿色转型的大背景下进行系统谋划。它指向的是一个更加智能化、绿色化、个性化、品牌化的现代纺织业未来。
这份《方案》为纺织行业描绘了一条清晰的升级路径:用新技术改造生产模式,用新材料和新设计提升产品价值,最后通过新场景触达广大消费者。
对于行业内的企业而言,这意味着需要重新审视自己在产业链中的定位,思考如何拥抱柔性制造、绿色低碳、品牌创意等新趋势。而对于我们每个人来说,未来有望买到更合身、更独特、更有故事的高品质国货纺织服装,这无疑是一个令人期待的利好。
来源|工信微服